สถานีตำรวจภูธรถ้ำพรรณรา
ภูธรจังหวัดนครศรีธรรมราช
menu
เมนู
หน้าหลัก
ข้อมูลการติดต่อ
ข้อมูลข่าวสาร
ผลการปฏิบัติแต่ละสายงาน
E-Service
การมีส่วนร่วมของหัวหน้าสถานี
การเปิดเผยข้อมูลสาธารณะ
การเปิดเผยข้อมูลสาธารณะ (OIT) ปี2567
การเปิดเผยข้อมูลสาธารณะ (OIT) ปี2568
รับฟังความคิดเห็น
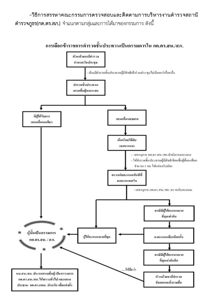
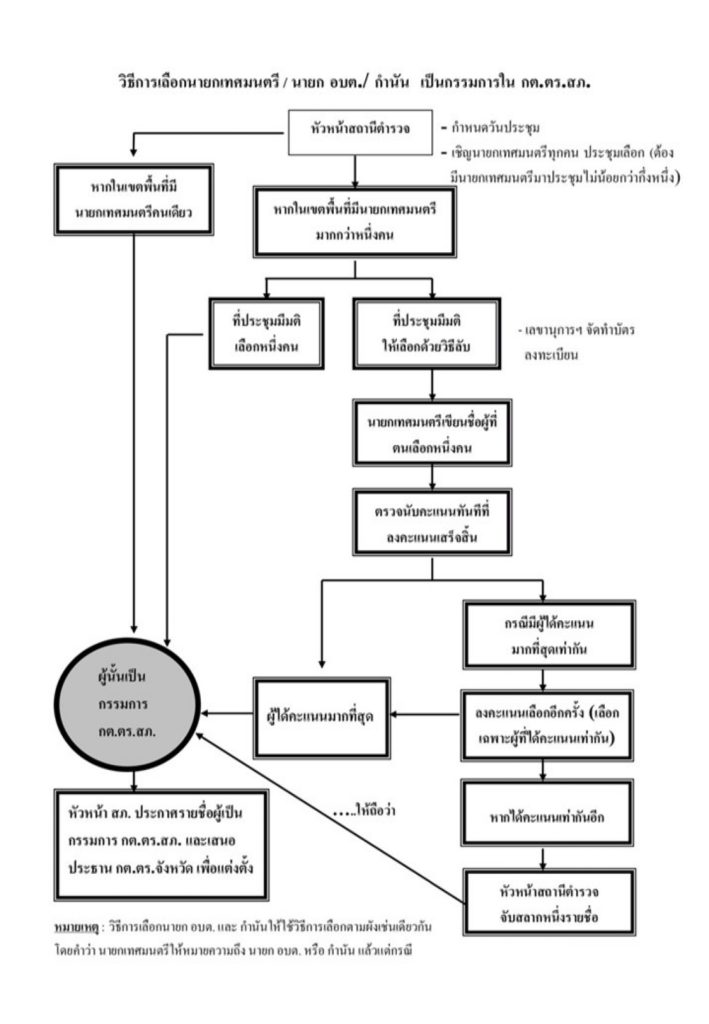
O4 ข้อมูลคณะกรรมการตรวจสอบและติดตามการบริหารงานตำรวจ(กต.ตร.)ของสถานีตำรวจ 2567
คำสั่งแต่งตั้งคณะกรรมการ กต.ตร. สภ.ถ้ำพรรณรา
บทบาท อำนาจหน้าที่ คณะกรรมการตรวจสอบและติดตามการบริหารงานตำรวจ
(กต.ตร. สภ.ถ้ำพรรณรา)
รายชื่อคณะกรรมการ กต.ตร. สภ.ถ้ำพรรณรา
ผลการดำเนินงานของ กต. ตร. สภ.ถ้ำพรรณรา
เดือนตุลาคม 2566
เดือนพฤศจิกายน 2566
เดือนธันวาคม 2566
เดิอนมกราคม 2567
เดือนกุมภาพันธ์ 2567
เดือนมีนาคม 2567
Facebook icon
Facebook
Twitter icon
Twitter
LINE icon
Line